1.
暑假培训终结倒计时!
星星之火,开始燎原!

6月17日,路透社报道,中国将试行禁止寒暑假校外培训,最快从今年暑假开始。新闻一出,资本市场掀起轩然大波,几大培训龙头公司市值立即蒸发600亿。
这,只是一个开始。
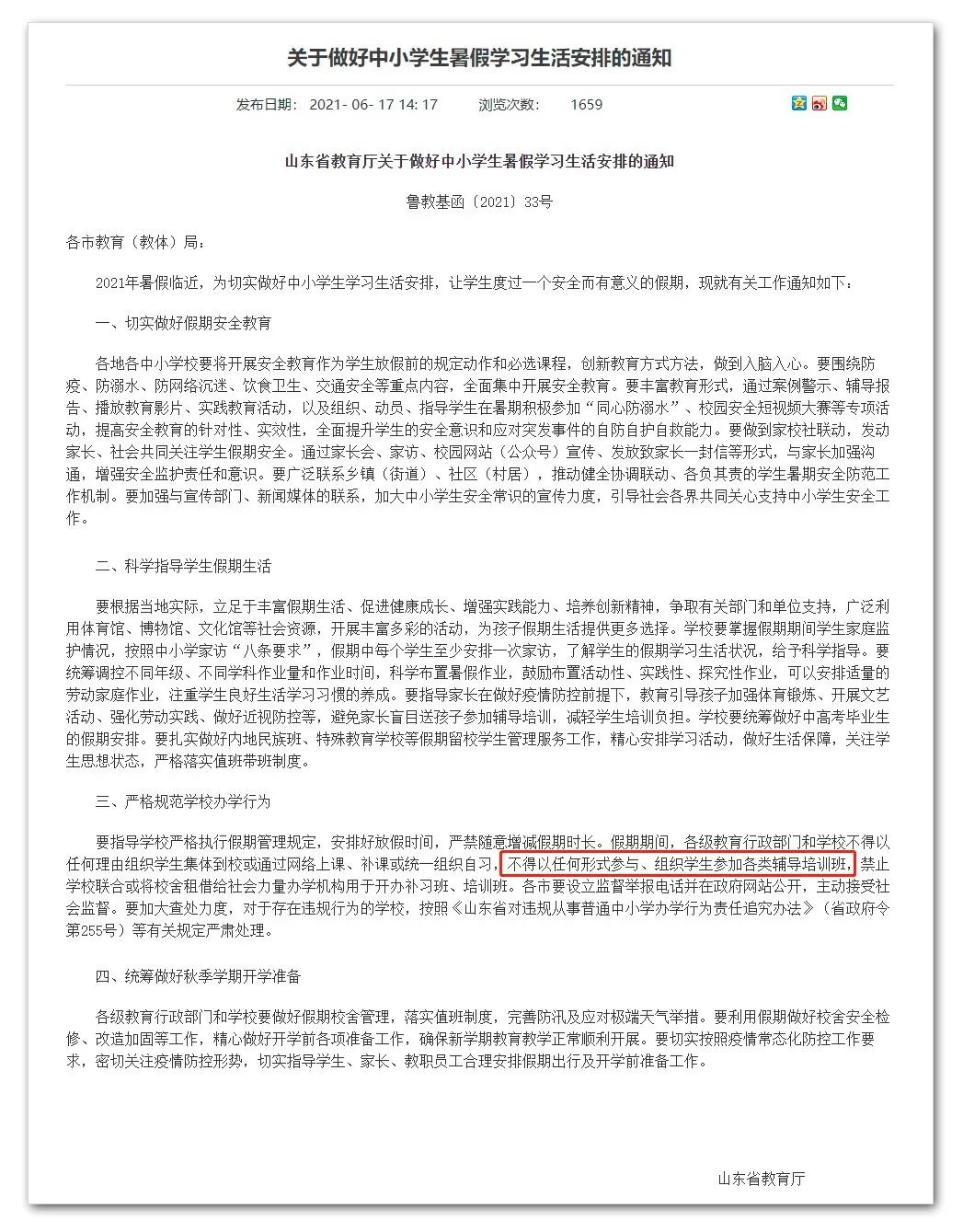
路透社的报道刚刚出来,山东省打响了“保卫暑假”第一枪。
当天下午,山东省教育厅印发《关于做好中小学生暑假学习生活安排的通知》,明文禁止:各类机构不得以任何形式参与、组织学生参加辅导培训班,禁止学校联合或将校舍租借给社会机构用于开办补习班、培训班。
这意味着山东的中小学生将率先迎来一个轻松、愉快、不内卷的暑假。
很多人可能纳闷,为什么是山东?
各位可能不知道,并不是山东敢为天下先,而是山雨欲来风满楼,国家选中了山东试点。
我们把时间线往回调一个星期。
6月15日,国家教育部宣布:经中央批准,教育部正式成立校外教育培训监管司。
仅次于省部级,和基础教育司、高等教育司这些明星衙门平起平坐。新机构全称“校外教育培训监督管理司”,手握开罚单、责令停业整顿乃至取缔的生杀大权,改变了教育部没有执法权的被动。在这之前,校外培训几乎是个“三不管”地带,教育部说是市场监管局的,市场监管局说是人社部的,人社部说是教育部的。现在,中央明确了,这是校外教育培训监管司的活,终结了以前政出多门、各自为政的现象。第一,监管校外培训机构,培训时间、内容、收费等不能乱来;第二,指导培训机构党建工作,说白了,资本退出,交由国家统一管理;自2018年以来,国家在规范教育培训方面动作频频,从建机制、构建制度框架,再到新设司一级的行政机构,信号已经昭然若揭:那就是要防止教育资本化,不能让教育行业变成资本市场的后花园,不能让千千万万的父母,变成培训机构的提款机。包括新东方、学而思、作业帮、猿辅导、华尔街英语这些培训机构在内,都不止一次曝出过虚假宣传、价格欺诈等等问题。教育系统完全市场化,这个行业已经疯狂,国家不管不行了。校外培训过度商业化,所有机构一门心思想着赚钱,怎么撬开家长钱包,把教育培训变成了纯粹生意。看看那些培训机构广告有多少,你就知道它们在营销上花了多少钱。刚毕业的大学生,新东方就敢说有是三年教育经验的老师。实际只有18个重点大学毕业生,蓝天教育就敢对外宣称85%教师来自211、985。很多家长应该都注意到了,教育机构利用各种营销手段进行“教育焦虑”轰炸:你来,我们培养你的孩子;你不来,我们培养你孩子的竞争对手;国家一再强调,义务教育要减负,没成想,培训的肥肉却被资本叼走了。什么小早启蒙,什么斑马启蒙,瓜瓜龙启蒙,小猴启蒙等早教机构,都开始用动画片给3、5岁的小朋友教数学英语了。未成年人保护法明确规定,幼儿园、培训机构不得对学龄前未成年人进行小学课程教育。但是资本不这么看,抓住了幼儿园,就等于抓住了中小学人丁。 恒大研究院做过一个调查,教育成本超过房价和医疗,成为影响生育的最大拦路虎。不管你承不承认,一个双职工家庭已经成为培训机构的提款机。前段时间,有个新闻很火——“月薪3万,撑不起孩子一个暑假”。这个几千,那个几万,培训费就是这么一步步垒高的,免费义务教育成为了笑话。
校外教育培训的风口刮了十几年,截至到目前,全国登记注册的培训机构超过50万家,吸引了阿里、腾讯、百度、高瓴、红衫等无数资本巨头。仅仅是2020年,就有539亿资本热钱涌入在线教育培训。看看,这是培训龙头新东方,短短一个月股价腰斩,市值蒸发1000亿:看看,这是中小学教育培训第一股好未来,两个月暴跌三分之二,市值狂泻1500亿:看看,这是新贵高途,年初200多亿美元市值,如今只剩一个零头: 仅仅是几大头部教育培训机构,市值累计蒸发超3000亿人民币,资本机构面如土色。 毫无意外,对培训机构而言,教育培训监管司的成立,相当于一记重锤。对家长和学生来说,大力整治义务教育违规乱象,没有什么比这更振奋人心。对资本和培训机构来说,这将是一场前所未有的大变局。来源:百论通
-
川南经济网版权与免责声明:
1、凡本网注明“来源:川南经济网”的所有作品,版权均属于川南经济网,未经本网授权,任何单位及个人不得转载、摘编或以其它方式使用上述作品。已经本网授权使用作品的,应在授权范围内使用,并注明“来源:川南经济网”。违反上述声明者,本网将追究其相关法律责任。
2、凡本网注明“来源:XXX(非川南经济网)”的作品,均转载自其它媒体,转载目的在于传递更多信息,并不代表本网赞同其观点和对其真实性负责。
3、如因作品内容、版权和其它问题需要同本网联系的,请在文章发布30日内进行。
※有关作品版权事宜请联系:13882779006 邮箱:3109022@163.com