开车上路,遇到警察设卡临检,伸手一摸,发现驾驶证不在身上,会不会被罚款?会不会被扣车?

现在告诉大家一个好消息,根据公安部交通管理局通知,10月20日起,电子驾驶证将正式在泸州推广应用。

这一次,不仅开车上路不用带证,根据“放管服”的规定:电子驾驶证与纸质驾驶证具有同等法律效力,电子驾驶证全国范围内有效。
先来看一下电子驾驶证,长什么样?电子驾驶证由正页和副页两部分组成。
●正页主要包括驾驶证基本信息、电子证生成时间、用于验证信息的二维码和一维码等内容;
●副页主要包括驾驶人住址、发证机关、驾驶记录以及准驾车型代号规定等内容。
有啥作用?
便利出示。对已申领电子驾驶证的,驾驶人可在手机上登录“交管12123”APP,查询、出示本人的电子驾驶证。
便利应用。电子驾驶证可适用于执法管理、公共服务等多个场景:

超方便,有没有!那么,领取时间和渠道在哪里?具体怎么申领?别慌!现在手把手来教你

电子驾驶证领取时间和渠道,
为保证电子驾驶证及时、顺利发放,第二批110个推广应用城市将自10月20日至26日错峰上线电子驾驶证申领功能,驾驶人可以对照本地启用时间安排,通过全国统一的“交管12123”APP申领电子驾驶证。
申领电子驾驶证流程
登录“交管12123”APP,按照提示完成操作。
现在提醒大家:申请人的驾驶证应当在有效期内,驾驶证存在扣留、暂扣、逾期未体检、逾期未审验、公告停止使用等情形的,将无法申领电子驾驶证。
申领入口

需要注意的是,根据电子驾驶证上的照片不同的类型,申请电子驾驶证分为3种情形:
→使用已留存的照片申领
如果系统中留存有符合要求的照片,“交管12123”APP将提示大家可以直接使用使用留存照片来申领电子驾驶证。申请人只需确认同意,并经过实人认证,即可领取电子驾驶证。

→使用手机拍照的照片申领
如果系统内没有符合要求的照片,申请人可以选择实时拍照并提交电子照片,用于电子驾驶证申领。
提交照片后,公安机关交通管理部门将在1个工作日内进行审核,对符合要求的,“交管12123”APP将生成电子驾驶证,并推送申请成功信息。
PS:拍照前一定要仔细阅读拍摄须知,请他人拍摄,不要自拍。


→使用相册内的照片申请
如果系统内没有符合要求的照片,申请人还可以直接使用手机相册中的证件照片电子版申请电子驾驶证。
提交照片后,公安机关交通管理部门将在1个工作日内进行审核,对符合要求的,“交管12123”APP将生成电子驾驶证,并推送申请成功信息。


提醒大家
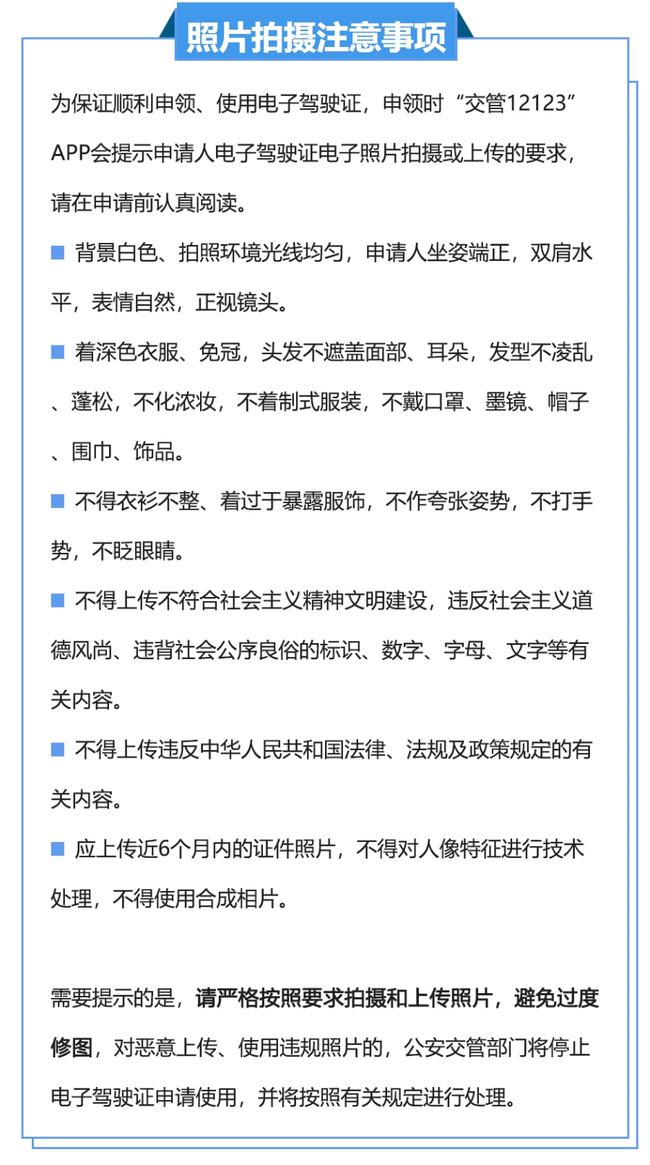
拍照的时候还需要注意这些

关于电子驾驶证,有啥问题?欢迎大家参与讨论。
来源丨湖北发布、川观新闻
物象为轴烛照人性深井 ——贺邵忠奇《满叔和他的矿山》出版
2026年初,一部由泸州作家邵忠奇潜心创作的中篇小说集《满叔...(844 )人阅读时间:2026-02-10
古蔺桂花场上的青春故事
初 旭 乌蒙深处的古蔺,山是层层叠叠往白云上爬的,云缠雾绕...(837 )人阅读时间:2026-02-10
茶润泸州 心守文脉——记泸州茶文化推动者官国柱
初 旭 川南泸州,长江与永宁河相拥,青山叠翠,云雾常绕。自...(530 )人阅读时间:2026-02-09
德耀 从古蔺第一关到清风岭的新生
初 旭 从箭竹坪到德耀关,叙蔺公路沿着山势,在乌蒙山腹地...(909 )人阅读时间:2026-02-09